Hallo....
 
Nach dem mein letzter Decoder das Zeitliche gesegnet hat, habe ich mich jetzt für einen DCX80-2 entschieden. Soviel zur Vorgeschichte. Der Decoder ist verbaut und alles Funktioniert auch soweit. Licht Vorn / hinten.. Fahrstufen alles ok.
Nun zum Problem. Ich habe am Funktionsausgang 1 einen LGB Raucherzeuger (5v) und einen Innenbeleuchtung zur Kontrolle angeschlossen. Schalte ich jetzt die Funktion an Blinkt mal kurz die Lampe und das wars dann auch schon... das Blinken wiederholt sich dann bis ich die Funktion wieder abschalte. Klemme ich jetzt den Raucherzeuger ab, brennt die Lampe Normal.... 
In den CV Werten sind keinerlei Dimmer und Zeitfunktionen aktiviert. Wo könnte mein Fehler liegen? Komisch ist auch das genau der Selbe Aufbau in einer anderen Lok mit dem gleichen Decoder keinerlei Probleme macht.  Ich schätze mal dass es eine Art Überlastungsschutz ist. Oder?
 
PS.. am Raucheinsatz liegt es auch nicht, da ich diesen auch schon getauscht habe.
 
MFG Ronny
			
			
									
									
						DCX80-2 Probleme.... Wer kann helfen?
Moderator: fido
- 
				kuro
- Buntbahner
- Beiträge: 64
- Registriert: So 28. Mär 2004, 16:38
- Wohnort: Rümikon ZH (Schweiz)
- Kontaktdaten:
Re: DCX80-2 Probleme.... Wer kann helfen?
Hallo Ronny
Der Raucheinsatz ist das eigentliche Problem. Wenn du einen 5V Raucheinsatz verbauen willst, so musst du entweder eine Spannungsreduzierung einbauen (Spannungsregler, Widerstand oder Dimmung) oder einen Decoder nehmen der eine Niederspannungsversorgung hat. Der Decoder stellt den Verbrauchern in der Regel immer die Schienenspannung (abzüglich 1-2V Gleichrichterverluste) zur Verfügung und die ist je nach Digitalsystem schon einmal 24V oder mehr. Bei einem 5V Rauchgenerator gibt das dann schnell mal einen Strom von 2-2.5A, was für den Decoder zu viel wird und abschaltet. Das erkennst du dann an deinem besagten blinken.
Theoretisch sollte das Dimmen genügen, könnte aber sein, dass die Überstromerkennung des Decoders trotzdem anschlägt. Allerdings würde ich speziell bei einem 5V Rauchgenerator auf eine starke Dimmung verzichten, da diese doch Spitzenströme von 2-2.5A hervorbringen kann, was je nach Reserve der Endstufe gut gehen kann oder aber auch nicht. In deinem Fall würde ich einen billigen 5V Spannungsregler mit mindestens 0.6-0.7A Dauerstrom einbauen (z.B. L7805CV) und diesen direkt auf das Bleigewicht schrauben, damit er genug Kühlung erhält. Das ist abgesehen vom Dimmen die wahrscheinlich billigste Lösung, die auch im Analogbetrieb einwandfrei funktioniert.
Falls du mit der Lok nur Digital fährst, könntest ich einen 18V Rauchgenerator nehmen und diesen etwas dimmen. So kannst du den gewünschten Rauch in gewissen Grenzen einstellen und es sollte keine Probleme mehr geben.
Gruss
Roger
			
			
									
									
						Der Raucheinsatz ist das eigentliche Problem. Wenn du einen 5V Raucheinsatz verbauen willst, so musst du entweder eine Spannungsreduzierung einbauen (Spannungsregler, Widerstand oder Dimmung) oder einen Decoder nehmen der eine Niederspannungsversorgung hat. Der Decoder stellt den Verbrauchern in der Regel immer die Schienenspannung (abzüglich 1-2V Gleichrichterverluste) zur Verfügung und die ist je nach Digitalsystem schon einmal 24V oder mehr. Bei einem 5V Rauchgenerator gibt das dann schnell mal einen Strom von 2-2.5A, was für den Decoder zu viel wird und abschaltet. Das erkennst du dann an deinem besagten blinken.
Theoretisch sollte das Dimmen genügen, könnte aber sein, dass die Überstromerkennung des Decoders trotzdem anschlägt. Allerdings würde ich speziell bei einem 5V Rauchgenerator auf eine starke Dimmung verzichten, da diese doch Spitzenströme von 2-2.5A hervorbringen kann, was je nach Reserve der Endstufe gut gehen kann oder aber auch nicht. In deinem Fall würde ich einen billigen 5V Spannungsregler mit mindestens 0.6-0.7A Dauerstrom einbauen (z.B. L7805CV) und diesen direkt auf das Bleigewicht schrauben, damit er genug Kühlung erhält. Das ist abgesehen vom Dimmen die wahrscheinlich billigste Lösung, die auch im Analogbetrieb einwandfrei funktioniert.
Falls du mit der Lok nur Digital fährst, könntest ich einen 18V Rauchgenerator nehmen und diesen etwas dimmen. So kannst du den gewünschten Rauch in gewissen Grenzen einstellen und es sollte keine Probleme mehr geben.
Gruss
Roger
- 
				theylmdl
- Buntbahner 
- Beiträge: 3312
- Registriert: Fr 14. Jan 2005, 01:01
- Wohnort: Frankfurt a.M.
- Kontaktdaten:
Re: DCX80-2 Probleme.... Wer kann helfen?
Hiho!
@Kuro: Sehr gute Ratschläge!
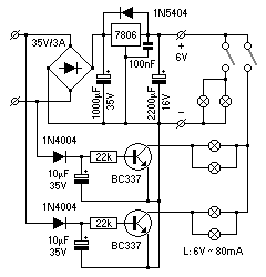
Als zusätzlicher Tipp noch: Die Raucherzeuger von Seuthe, die von LGB aus Sicherheitsgründen als 5V-Typen verkauft werden, sind in Wirklichkeit wahrscheinlich 6V-Typen - erst dann qualmen sie gut, und das auch langfristig. Wenn ein wahlweiser Analog-/Digital-Betrieb gewünscht ist, bietet sich diese in beide Richtungen kompatible Schaltung an:

Details zu dieser Schaltung gibt's hier: http://www.themt.de/el-1130-vlgt-49.htm .
Der Generator wird an Stelle der oben eingezeichneten Lampen angeschlossen.
Sofern das Licht nicht auch bei Anlalogbetrieb schon bei niedrigen Spannungen gut leuchten soll, sind die Differenzierungsstufen in der unteren Hälfte des Schaltplans redundant, es genügen der Spannungsregler mit seinen drei Kondensatoren und der Schalter für den Rauchentwickler. Auch dürfen die Kondensatoren dann viel kleiner ausfallen, da der Generator ohnehin seine Hitze eine Zeit lang speichert. Dampfgeneratoren sollten nie leer unter Strom stehen.
Der 5/6-Volt-Generator von Seuthe benötigt kalt ca. 500mA und heiß etwa 250mA bei 18,4 Volt.
Beste Grüße,
			
			
									
									@Kuro: Sehr gute Ratschläge!
Als zusätzlicher Tipp noch: Die Raucherzeuger von Seuthe, die von LGB aus Sicherheitsgründen als 5V-Typen verkauft werden, sind in Wirklichkeit wahrscheinlich 6V-Typen - erst dann qualmen sie gut, und das auch langfristig. Wenn ein wahlweiser Analog-/Digital-Betrieb gewünscht ist, bietet sich diese in beide Richtungen kompatible Schaltung an:

Details zu dieser Schaltung gibt's hier: http://www.themt.de/el-1130-vlgt-49.htm .
Der Generator wird an Stelle der oben eingezeichneten Lampen angeschlossen.
Sofern das Licht nicht auch bei Anlalogbetrieb schon bei niedrigen Spannungen gut leuchten soll, sind die Differenzierungsstufen in der unteren Hälfte des Schaltplans redundant, es genügen der Spannungsregler mit seinen drei Kondensatoren und der Schalter für den Rauchentwickler. Auch dürfen die Kondensatoren dann viel kleiner ausfallen, da der Generator ohnehin seine Hitze eine Zeit lang speichert. Dampfgeneratoren sollten nie leer unter Strom stehen.
Der 5/6-Volt-Generator von Seuthe benötigt kalt ca. 500mA und heiß etwa 250mA bei 18,4 Volt.
Beste Grüße,
Thomas Hey'l - info@themt.de - www * themt * de
						- 
				kuro
- Buntbahner
- Beiträge: 64
- Registriert: So 28. Mär 2004, 16:38
- Wohnort: Rümikon ZH (Schweiz)
- Kontaktdaten:
Re: DCX80-2 Probleme.... Wer kann helfen?
Hallo Thomas
Wieso so kompliziert? Der Eingang des Spannungsregler wird mit dem +Pol des Decoders verbunden, der geregelte Ausgang mit einem Anschluss des Rauchgenerators. Der Masseanschluss zusammen mit dem anderen Anschluss an den Funktionsausgang des Decoders. Bei dieser Anschlussart muss der Decoder natürlich die 500mA Anlaufstrom des Rauchgenerators liefern können, was beim DCX80 aber bedenkenlos möglich ist. Die Kondensatoren braucht es nicht unbedingt, die etwas grösseren Spannungsschwankungen am Ausgang stören bei einem Rauchgenerator nicht. Wenn man keine grösseren Kondensatoren oder Induktivitäten am Ausgang des Spannungsregler hat, so kann man auch auf die Schutzdiode verzichten.
Ein 5V Typ braucht bei 18,4V rund 800mA (heiss) und wird dabei so heiss, dass der Kunststoffkamin schmilzt. In der Praxis würde ich nicht über 7V gehen, aber auch schon mit 5V ist man recht nahe dran, sofern er nicht vorgeschädigt ist. Ich hatte eine Lok mit 5V Spannungsregler die mehr rauchte, als Loks mit 7V und einem halben Jahr Betriebszeit. Mit 5V halten die Generatoren nahezu ewig. Wenn man einen 6 oder 8V Spannungsregler einbaut so kann man mit der Dimmfunktion die Rauchleistung nach eigenem Gutdünken einstellen.
Gruss
Roger
			
			
									
									
						Wieso so kompliziert? Der Eingang des Spannungsregler wird mit dem +Pol des Decoders verbunden, der geregelte Ausgang mit einem Anschluss des Rauchgenerators. Der Masseanschluss zusammen mit dem anderen Anschluss an den Funktionsausgang des Decoders. Bei dieser Anschlussart muss der Decoder natürlich die 500mA Anlaufstrom des Rauchgenerators liefern können, was beim DCX80 aber bedenkenlos möglich ist. Die Kondensatoren braucht es nicht unbedingt, die etwas grösseren Spannungsschwankungen am Ausgang stören bei einem Rauchgenerator nicht. Wenn man keine grösseren Kondensatoren oder Induktivitäten am Ausgang des Spannungsregler hat, so kann man auch auf die Schutzdiode verzichten.
Ein 5V Typ braucht bei 18,4V rund 800mA (heiss) und wird dabei so heiss, dass der Kunststoffkamin schmilzt. In der Praxis würde ich nicht über 7V gehen, aber auch schon mit 5V ist man recht nahe dran, sofern er nicht vorgeschädigt ist. Ich hatte eine Lok mit 5V Spannungsregler die mehr rauchte, als Loks mit 7V und einem halben Jahr Betriebszeit. Mit 5V halten die Generatoren nahezu ewig. Wenn man einen 6 oder 8V Spannungsregler einbaut so kann man mit der Dimmfunktion die Rauchleistung nach eigenem Gutdünken einstellen.
Gruss
Roger
Re: DCX80-2 Probleme.... Wer kann helfen?
Hallo Leute...
Danke für die viele Anregungen und Tipps...
Ich werde mir das alles mal Überlegen und vielleicht mal ein wenig mit den Schaltungen rumspielen. Am Einfachsten währe sicherlich gleich einen 18V Einsatz zu nehmen, was ich auch erst einmal machen werde, da mir im Moment die Zeit fehlt für Experimente.... die Lok soll aufs Gleis... wo sie hingehört
Der Winter kommt dann ja auch bald und da werde ich mich der Sache noch einmal zuwenden.
Danke noch mal für die schnelle Hilfe...
Gruß
			
			
									
									
						Danke für die viele Anregungen und Tipps...
Ich werde mir das alles mal Überlegen und vielleicht mal ein wenig mit den Schaltungen rumspielen. Am Einfachsten währe sicherlich gleich einen 18V Einsatz zu nehmen, was ich auch erst einmal machen werde, da mir im Moment die Zeit fehlt für Experimente.... die Lok soll aufs Gleis... wo sie hingehört

Der Winter kommt dann ja auch bald und da werde ich mich der Sache noch einmal zuwenden.
Danke noch mal für die schnelle Hilfe...
Gruß

